jueves, 27 de octubre de 2011

G+ como herramienta de comunicacion


Como primera entrada post-veraniega voy a hablar precisamente de una de las novedades del verano, la nueva red social de Google.
No voy a entrar en las cualidades de la red social por que no es el tema, lo único que me interesa para este tema es la herramienta de vídeo-llamadas que incorpora, en ingles Hangouts y en español "Quedadas". Esta herramienta nos permite tener conversaciones con hasta 10 personas, en forma de vídeo llamada grupal, además nos permite ver vídeos de Youtube de forma sincronizada y tiene un chat incorporado.


Es una herramienta perfecta para combinarla con otras herramientas colaborativas como Gdocs, para poder trabajar en grupo desde casa, o para mantener pequeñas reuniones y decidir el rumbo que se va a llevar en una actividad.

Google ha anunciado además novedades, para dicha herramienta, como la integración completa con Gdocs, o la posibilidad de compartir pantalla, esto ultimo es muy útil para explicar como manejar herramientas a personas que no sepan mucho de informática. Estas novedades se pueden probar ya si hacéis clic en probar nuevas funcionalidades antes de empezar la quedada, pero al menos yo sufro una bajada considerable en la calidad de la llamada.

Hay muchas posibilidades para esta herramienta, os la recomiendo.

lunes, 10 de octubre de 2011

Vuelta a trabajo

Bueno, Toca volver a escribir, con eso de los exámenes y de las vacaciones de verano rompí la rutina y no preste mucha atención al blog (casi ninguna) y ahora que vuelvo a la universidad y a la vida de estudiante con más rutinas y costumbres va tocando darle vida al blog de nuevo.

Lamento no haber avisado de que me tomaba unas vacaciones pero la verdad es que ha sido improvisado. Ahora me pongo como reto escribir todas las semanas al menos una vez y si es posible 2 veces.

Por ultimo dar las gracias a los que me han animado a seguir escribiendo en el blog y pedir como siempre que a quien le guste el blog deje comentarios con dudas preguntas e incluso sugerencias de cualquier tipo.

GRACIAS

martes, 26 de abril de 2011

Adiós a la agenda (I parte)

En esta entrada (dividida en 2 partes) voy a hablar de algunas herramientas para sustituir la agenda de papel que tanto usamos, estas herramientas son útiles para profesores como para alumnos y por supuesto para una combinación de ambos.

Hoy me centrare en Google calendar, esta herramienta es una agenda digital muy potente, y como toda herramienta de Google sigue 2 normas, esta en la nube y es colaborativa.

Para empezar podemos acceder a ella desde la pagina de google o desde gmail, (arriba del todo) como siempre hará falta que tengamos una cuenta de gmail para poder usarla. Una vez dentro veremos que tenemos varias vistas (mes/semana/día/agenda) recomiendo usar la vista de semana que es en la que mas claro se ve todo lo que tenemos que hacer.

A la derecha tenemos una lista de los calendarios que usamos, yo uso muchos calendarios, cada uno con un color, así identifico rápidamente de que se trata cada evento que hay, ademas cada calendario tiene unas características especificas, que podremos configurar en la pestaña superior.

En el apartado de configuración podemos cambiar las características de cada calendario, podemos establecer las notificaciones (ventana emergente, email, sms) compartir los calendarios con otros usuarios, y si estos son publicos o privados.

Recomiendo especialmente las notificaciones por sms (que son gratuitas) en caso de que no tengáis un smartphone, para los que los tengáis podeis usar la aplicación de android o la sincronización con iphone y windows phone...

También añado, que ademas compartir calendarios completos con otros usuarios, existe la posibilidad de invitar a un único evento a otro usuario, y otra principal ventaja de usar una herramienta digital es la posibilidad de hacer búsquedas.

Y con esto termino, la semana que viene hablare de otras herramientas para complementar a esta, como son las listas de tares...


jueves, 21 de abril de 2011

Más mapas mentales

Vaya, mas de un mes sin escribir nada, esto no puede ser, hay muchas cosas de las que hablar jeje.
Es difícil tomar el hábito de escribir, y me esta costando un poco, pero espero ir cogiéndole el truco, hoy voy a volver a hablar de mapas mentales, para añadir un programa a los 2 que ya he presentado.

Se trata de xmind, un programa de software libre como freemind, y que he descubierto recientemente, no he podido resistir la tentación de hablar de el, me ha gustado mucho, y en mi opinión es un híbrido de cmap y xmind, tiene las ventajas de los 2, su manejo es igual a freemind, pero es mas visual aunque no tan lioso como cmap.

Ademas de unir las cosas buenas de los otros programas tiene una gran ventaja, te permite dar formas a los mapas, en formas de diagramas de flujos y otras cosas, aquí tenéis algunos ejemplos.





Recordad, para crear un nodo hermano teneis que pulsar la tecla "intro", para crear un nodo hijo, la tecla "insert"

Podéis descargarlo desde la web oficial, tiene 2 versiones, la versión gratuita, y la versión PRO, aun no he probado la versión PRO, así que no puedo hablar de ella, pero la versión gratuita es bastante completa.


Además, permite guardar los mapas en la nube, y crear mapas colaborativos si te creas una cuenta en la pagina, profundizare sobre el asunto mas adelante.

Espero que os guste el programa, intentare escribir en un par de días sobre otro asunto.

martes, 8 de marzo de 2011

La importancia de preguntar

Preguntar es el primer paso a la hora de iniciar un aprendizaje, y es un paso vital, porque si no se tiene curiosidad por algo, no se prestara la misma atención a la explicación. Preguntar también es un paso fundamental después de una explicación ya que se resuelven las dudas que nos quedan.

Igual de importante que preguntar es buscar por nosotros mismo las información ya que no siempre hay alguien dispuesto a responder nuestras preguntas. En Internet hay muchos buscadores para encontrar lo que nos haga falta, pero sin duda el mas famoso es Google, hoy voy a hablar un poco de como usarlo.

La mayoría de gente escribe lo que quiere buscar, y ya esta, pero no conoce como funciona el buscador y por lo tanto no le da un buen uso, ni obtiene un rendimiento máximo. Así que intentare explicar brevemente el funcionamiento de este buscador, y después daré algunos consejos.

Google ordena los resultados según el numero de enlaces que lleven hasta esa pagina, y según la importancia de esos enlaces (la importancia se mide por el numero de visitantes de la pagina en la que esta ese enlace) así pues un enlace en la pagina del diario publico, es mas importante que un enlace en esta pagina.

Lo mas importante es como busca Google, cuando buscas una frase en google, el buscador buscar en su base de datos cualquier pagina que contengan al menos una de las palabras que esten en esa frase.

Por ejemplo: Cancer de pulmon. goolge buscara cualquier pagina que contenga las palabras cancer, de o pulmon,


Gracias a los siguientes comandos podemos pedirle al buscador que haga unas busquedas mas especificas.

Comandos.

Comillas ""--> cuando ponemos una frase entre comillas, google buscara paginas que tenga esa frase escrita exactamente tal cual lo has escrito.

Signo + --> cuando ponemos el signo mas delante de una palabra, google buscara cualquier pagina en la que este esa palabra, por lo tanto si buscamos lo siguiente, +cáncer +de +pulmón, google buscara cualquier pagina que contenga esas 3 palabra, aunque no importara el orden.

Signo - ---> Si ponemos el signo menos delante de una palabra, google buscara cualquier pagina que contenga las palabras que pongamos, menos la palabra con el signo menos, por ejemplo si ponemos, cáncer de -pulmón, google buscara paginas con la palabra cáncer, o de, pero que no contengan la palabra pulmón (es bastante útil para hacer búsquedas especificas)

Filetype: --> sirve para buscar un tipo especifico de archivo, por ejemplo, PDF, DOC, EXE...

miércoles, 16 de febrero de 2011

Tomar notas

Hola a todos, Hoy hablare de algunas herramientas para tomar notas. Considero que tomar notas es una actividad muy útil en educación,en clases a la hora de tomar apuntes, en charlas, en reuniones o en el campo de investigación.

Hay 2 formas de tomar notas escritas, con libreta y bolígrafo, o digitalmente, cada una tiene sus ventajas y sus inconvenientes. Hoy os voy a presentar las herramientas que yo he usado para tomar notas en el ordenador.

Google Notebook

Es una herramienta bastante sencilla y básica, su principal ventaja es que esta en la nube y su sencillez, las notas se pueden dividir en libretas y secciones, es ideal para personas que usan múltiples plataformas.
Como cualquier herramienta de google necesitaras una cuenta de gmail para entrar, pero esta herramienta no esta muy desarrollada y por lo tanto no permite colaboración como las otras herramientas de google.

Yo uso esta herramienta principalmente para tomar apuntes.

Evernote

Esta herramienta también esta alojada en la nube y se sincroniza con móviles y otras plataformas.
Tiene 2 versiones, una de pago y otra gratuita, la gratuita te permite almacenar hasta 60mb mensuales, mas que suficiente si solo trabajas con texto, aunque evernote es una herramienta potente para hacer diarios de fotografía al estar sincronizado con el móvil y su cámara.

Yo uso esta herramienta para tomar notas breves con el móvil...

Basket notes y MS Onenote

Agrupo estas 2 herramientas porque son parecidas, Basket notes es un programa libre y solo se puede usar desde linux, MS onenote, es su homologo en windows, pero no es software libre.
Ambos permiten crear notas dentro de paginas que a su vez estarán dentro de carpetas y libretas. Son ideales para organizar muchas cosas y tener todo bien organizado.
Onenote ofrece ciertas ventajas que aun no ofrece Basket notes, como pueden ser capturas de secciones de pantalla, o la capacidad de buscar texto en imágenes y notas de audio por lo tanto es la herramienta mas potente de todas.

He usado durante mucho tiempo Onenote, y me encanta, pero ahora uso mas linux y por lo tanto he migrado a Basket, me gusta mucho igualmente pero hecho de menos algunas cosas del programa de microsoft.

Por ultimo a los que toman notas con papel y bolígrafo les recomiendo usar un bolígrafo digital ya que aporta muchas de las ventajas que tiene tomar notas con el pc, como pueden ser las copias de seguridad, y las búsquedas, hablare de ellos próximamente.

martes, 8 de febrero de 2011

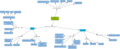
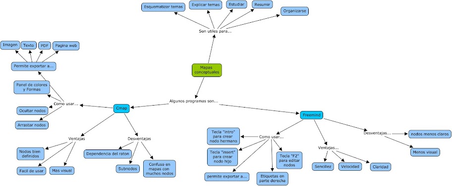
Mapas conceptuales

Bueno, por petición popular (1 persona) hoy me dispongo a hablar de los mapas conceptuales, o mapas mentales, como prefiráis.

Desde pequeños nos explican las ventajas de los mapas metales a la hora de estudiar, como forma de esquematizar y resumir temas. Son muy útiles también para explicar cosas así como para organizarse. Por lo tanto asumo que la mayoría conocéis las ventajas de trabajar con mapas conceptuales, así que me limitare a hablar de las herramientas que conozco y como manejarlas.



Freemind

Es un programa de software libre (en otra ocasión hablare del software libre) y gratuito, lo podéis descargar del siguiente enlace:
Es bastante sencillo de manejar, basta con instalarlo y empezarlo a usar. Una de sus principales virtudes es que prácticamente no usareis el raton y por lo tanto es muy rápido de usar, basta con que uséis las teclas "intro" para crear un nodo hermano y la tecla "insert" (esta en la parte de arriba del teclado a la derecha, suele estar abreviada en "ins") para crear un nodo hijo.
Si se quiere editar un nodo ya creado basta con pulsar la tecla "F2" y en la barra lateral derecha existen una gran variedad de etiquetas que se le pueden añadir a los nodos (cada una con su tecla rápida para usar con mayor velocidad).


Aquí tenéis un ejemplo de un mapa creado con Freemind.

(hacer clic para ampliar)



Cmap

Es mas fácil de manejar de Freemind (si cabe) y ademas esta en español, y en mi opinión es mas visual, y mas estético.
Una vez lo instaléis, tan solo tendréis que abrirlo y empezar a arrastras nodos, es muy fácil, escribes, pulsas "intro", y arrastras una flecha hacia donde quieres que este el siguiente nodo, mas tarde podréis reorganizarlo todo como queráis.
En la ventana pequeña podéis darle color y forma a los nodos.
La principal pega de este programa son los nodos intermedios obligatorios, son fáciles de ocultar (detrás de un nodo grande) pero dan mucho la lata, aun no he encontrado la forma de quitarlos.

Aquí tenéis un ejemplo de un mapa creado con Cmap.

(hacer clic para ampliar)



Podeis descargar las aplicaciones desde los enlaces siguientes:
Cmap (requiere registro)

Como siempre (o nunca) espero vuestros comentarios.